
为提升公安机关维护社会稳定、服务经济发展的水平,进一步提高公安机关应急处突和快速反应能力,通州区公安局现面向社会公开招聘18名勤务辅警、7名文职辅警。现将有关事项公告如下:
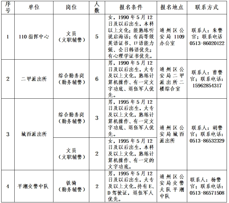
一、招聘岗位、人数及岗位要求
每个报考人员限报1个岗位。
二、应聘条件
1、政治素质好,正义感强,工作积极,有较强的责任心和事业心,品行端正,服从管理,能够从事夜班,服从岗位调配。
2、本人无违法犯罪记录,无个人不良信用记录,本人或家庭成员、近亲属未被判处过刑罚、未参加非法组织、邪教组织或从事其他危害国家安全活动,无其他不适合从事警务辅助工作的情形。
3、身体健康,五官端正,女性身高1.60米以上,男性身高1.70米(铁骑岗1.75米)以上,无伤残、口吃、重听、色弱、色盲、传染性疾病等,能胜任警务辅助工作。
4、公安、司法学校毕业,计算机操作水平达到中级以上,普通话水平二级甲等以上,有C1E驾证,英语水平四级以上、因公牺牲民警和工亡辅警配偶、子女等优先。
三、报名时间
2025年5月13日至2025年5月23日(节假日除外)。
上午:9:00-11:00;下午:14:00-17:00
四、报名方式
现场报名时须本人到场,携带本人身份证、户口簿、学历证明等原件、复印件(全部用A4纸复印)、个人征信报告1份、2张一寸免冠照片,本科学历需附加提供“中国高等教育学生信息网”报告一份。报名时本人现场填写《通州区公安局招聘警务辅助人员报名表》。(在学习、工作期间获得的相关荣誉证书原件及复印件一并附上,作为参考)
五、录用程序和方法
1、资格审查:对所有报名人员进行资格审查。经初审合格后确定参加理论测试、体能测试人员名单。
2、理论测试内容:时事政治、法律基础知识、语文基础知识及公文写作(文职辅警参加)。
理论测试时间、地点:另行通知。
3、体能测试
体能测试主要项目:1000米跑、100米跑、单双杠、立定跳远(勤务辅警参加)。总分100分,每项占25分,评分标准参考《公安机关人民警察体育锻炼达标标准》执行。体能测试总分低于50分者,予以淘汰(勤务辅警参加)。
体能测试时间、地点:另行通知。
4、面试:理论测试成绩合格(不得低于60分)、体能测试达标(不得低于50分)者进入面试。
面试时间、地点:另行通知。
面试内容:由面试者介绍本人基本情况,回答相关提问。
5、体检:按照理论测试、体能测试与面试5:5的比例,对综合成绩列前者进行体检。如有体检不合格的,按高分到低分依次递补。
6、考察:对体检合格者由户籍所在地、实际居住地派出所进行政审考察,政审考察合格者办理聘用手续。
六、用工性质及待遇
通州区公安局警务辅助人员性质为劳务派遣,录用后依法签订劳务合同,同时参加岗前培训,试用期为两个月,试用期间不符合工作要求的,依法退回劳务派遣公司解除劳务合同;培训合格、试用期满并考察合格的正式录用,在通州区公安局各用辅部门工作。
工资待遇按政府相关标准执行,并按规定缴纳养老、医疗等保险及住房公积金。
最低服务年限一年,否则将按违约处理。
王智公考转载
|
上一条:王智公考丨射阳县公安局公开招聘警务辅助人员公告
下一条:王智公考丨常熟市公安局招聘警务辅助人员公告 |
返回列表 |
版权所有:王智公考丨国考省考笔试面试培训
设计制作:网商天下